2026年度上海市第一妇婴保健院招聘计划
2026年度上海市第一妇婴保健院招聘计划
医院简介
上海市第一妇婴保健院(同济大学附属妇产科医院)创建于1947年,是一所集医疗、教学和科研为一体的现代化三级甲等专科医院,为全国文明单位、上海市文明单位、上海市保健医疗定点单位,是我国最早成立的省市级妇幼保健院之一。
医院现有东、西两个院区,开放床位近800张,职工近1800人,拥有“国家妇产疾病临床医学研究中心上海市分中心”、“APAGE亚太内镜培训基地”、“卫生部四级妇科内镜诊疗技术培训基地” 、“上海市危重新生儿会诊抢救中心”、“上海市产前诊断中心”、“上海市产科临床质量控制中心”。设有上海市母胎医学重点实验室,上海市母胎医学与妇科肿瘤研究所,国家干细胞转化资源库上海市第一妇婴保健院基地,同济大学医学院转化医学研究中心、母胎医学研究所、妇科肿瘤研究所以及妇婴健康科学中心。建有先进的妇产科专科医学模拟实训中心,授牌“上海市妇产科保健与临床基地”、“上海市妇产科临床培训与实训中心”。经过多年的发展,产科已成为国家临床重点专科、妇科入选上海市重中之重临床重点学科,在围产保健、产前诊断、疑难孕产妇诊治、早产儿救治、不孕不育诊治、肿瘤妇科、妇科微创、妇科泌尿和盆底重建诊疗领域处于先进水平。医院现有研究生导师70名,其中博士生导师39名,拥有国家自然科学基金创新群体、国家自然科学基金委科学中心项目,汇聚有从国家杰青、优青到上海市东方英才等一批在国内外享有较高学术威望的学科带头人,形成了良好的学科梯队。近年来,医院围绕高质量发展目标,凝练学科发展特色、激发科研创新活力、提升医院管理内涵,积极打造具有一定行业影响力和较强竞争力的一流妇产科专科医院。上海市第一妇婴保健院诚挚欢迎海内外英才加盟,携手奋进、共创辉煌!
招聘目录
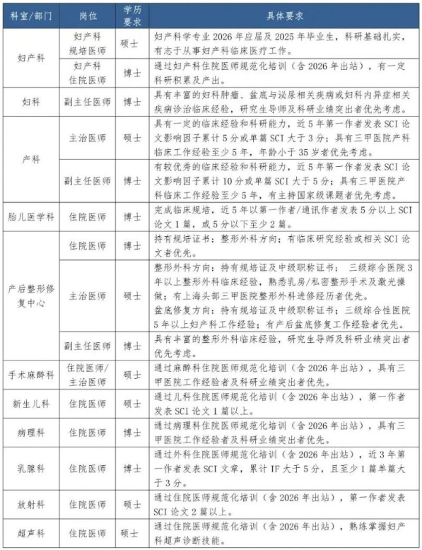
医师岗位

医技岗位

科研岗位

※ 博士后岗位长期有效,其他岗位招满即止。
医院部分人才计划简介
优秀住院医师规范化培训学员培养计划(“优培计划”)
1、入选基本条件
(1)具有硕博士研究生学历、已取得硕士或博士学位的应届规培医师;
(2)规培入职前3年内以第一/通讯作者身份已发表8分(含)以上SCI论著1篇或发表SCI论著累计影响因子15分(含)以上的(含已获得录用通知的,但须于入院当年12月31日前见刊)。
2、薪酬待遇
(1)除与同类单位相比极具竞争力的优厚薪酬外。第一年可另享12万元的额外津贴;
(2)规培期间的科研产出,参照内部文件另行予以奖励。
“临床博士后”项目
1、入选基本条件
(1)年龄在35岁以下,获得相关专业博士学位一般不超过1年的一年级规培生;
(2)学术方面,须符合下列条件之一:
以第一作者或者通讯作者身份在SCI期刊发表单篇影响因子大于5分的研究型论文;
以第一作者或者通讯作者身份在SCI期刊发表累计影响因子大于8分的研究型论文;
以第一作者或者通讯作者身份在SCI期刊发表1篇中科院分区2区及以上的研究型论文。
2、薪酬待遇
除享受医院规培生同等待遇外,在站期间按1万元/月标准给予博士后补贴。
优秀博士后培养计划(“优博计划”)
1、入选基本条件
(1)临床医学流动站博士后:进站前的3年内,以第一作者身份在SCI期刊发表过至少一篇单篇影响因子大于10分的SCI论文(综述除外,预警期刊除外);
(2)非临床医学流动站博士后:进站前的3年内,以第一作者身份在SCI期刊发表过至少一篇单篇影响因子大于18分的SCI论文(综述除外,预警期刊除外)。
2、薪酬待遇
(1)除按规定享受博士后待遇(基本年薪+科研奖励性津贴),另予一次性奖励6万元;
(2)在站期间的科研产出,参照内部文件另行予以奖励。
高层次人才引进计划
凡符合医院“高层次人才引进计划”所列条件的应聘者,签订聘用合同后,医院将根据不同学科特点和研究计划,给予丰厚的科研启动经费及安家费。
应聘方式
有意向者请将个人简历通过电子邮件方式递交至我院人力资源部邮箱,邮件主题请注明“应聘岗位--本人姓名”。
※简历内容请列明以下信息:
① 户籍所在地(应届毕业生填写生源地)
② 教育经历(从高中开始填写)
③ 论文需注明作者排名(共一/共通讯写明具体排名)、发表时间、杂志信息、文章类型;发表过SCI论文的,另需注明文章发表当年影响因子及中科院杂志分区。
上海市第一妇婴保健院人力资源部
地址:上海市浦东新区高科西路2699号行政楼202室
邮编:201204
电话:021-20261000*1204
邮箱:shyfy_zp@163.com
医院网址:https://www.51mch.com/
小编提示:微信搜索【上海本地灵】微信公众号,对话框回复【招聘】即可获取2023年上海各区招聘会信息、上海公共招聘新平台使用指南、常见问题解答、登陆入口等信息!


2025第28届FHC上海环球食品展展会详情 一、展会时间 2025年11月12-14日(周三至周五) 二、参观时间 11月12日(周三) 9......
2025上海国际发泡材料技术工业展览会参观指南 一、展会时间 2025年11月5日-7日 二、参观时间 11月5日(周三) 09:00-17:......
2025上海市养志康复医院(上海市阳光康复中心)公开招聘 上海市养志康复医院(上海市阳光康复中心),即同济大学附属养志康复医院,隶属于上海市残疾人联......
2025中国上海国际童书展展会详情 一、展会时间 2025年11月14-16日 二、参观时间 11月14日(周五)9:00-17:00 (16......
2025“乐动上海”观赛类体育消费券发放通知 为贯彻落实《国务院关于促进服务消费高质量发展的意见》(国发〔2024〕18号)和《上海市人民政府办公厅......
-
2025第28届FHC上海环球食品展展会详情
2025第28届FHC上海环球食品展展会详情 一、展会时间 2025年11月......
-
2025上海国际发泡材料技术工业展览会参观指南
2025上海国际发泡材料技术工业展览会参观指南 一、展会时间 2025年11......
-
2025上海市养志康复医院(上海市阳光康复中心)公开招聘
2025上海市养志康复医院(上海市阳光康复中心)公开招聘 上海市养志康复医院(......
-
2025中国上海国际童书展展会详情
2025中国上海国际童书展展会详情 一、展会时间 2025年11月14-16......
-
2025“乐动上海”观赛类体育消费券发放通知
2025“乐动上海”观赛类体育消费券发放通知 为贯彻落实《国务院关于促进服务消......
-
2025上海观赛类体育消费券发放时间汇总
2025上海观赛类体育消费券发放时间汇总 第二轮发放时间安排: 开始时间:1......
-
2025徐汇“申夜深折”消费券第二轮第二批次发放通知
2025徐汇“申夜深折”消费券第二轮第二批次发放通知 本周第二轮徐汇“申夜深折......
-
2025上海市宣传文化人才服务中心招聘工作人员
2025上海市宣传文化人才服务中心招聘工作人员 上海市宣传文化人才服务中心成立......
- 12026上海市普通高中学业水平考试报名攻略
- 22026上海郁金香观赏地点推荐
- 32026浦江郊野公园奇迹花园国际花卉节观赏指南
- 42026顾村公园樱花节夜间开放时间
- 52026浦东新区购车补贴申请指南
- 62026杨浦区教育系统第二批公办学校教师招聘启动
- 72026上半年全国计算机技术与软件专业技术资格(水平)考试报名攻略
- 82026上海家电、数码和智能产品第六轮线上补贴活动摇号报名攻略
- 92026上海家电、数码和智能产品第六轮线上补贴活动介绍
- 102026年中央广播电视总台3·15晚会播放平台
- 112026年度全国监理工程师职业资格考试成绩如何查询?
- 122026年F1中国大奖赛观赛指南
- 132026年F1中国大奖赛观众入场攻略
- 142026上海湾区半程马拉松装备领取时间
- 152026年度全国社会工作者职业资格考试报名攻略